欧陆平台-专注卓越服务_注册登录首页





    棋牌资讯
    返回(huí) >
    史上(shàng)最全:棋牌游戏推广计划书(上)
    发布时间:2017-03-29 10:32编辑:欧陆平台(hú)管理员来源(yuán):深圳市欧陆平台科技(jì)
    字号:

    【导读(dú):棋牌游戏具备轻研发、重营销的特质,所谓营(yíng)销,在(zài)很(hěn)大程度(dù)上就是推广。可(kě)据欧陆平台(微信(xìn)公众号:wanghukeji)了解,大部分棋牌游戏创(chuàng)业者对(duì)于推广没(méi)有自己的明(míng)确(què)规划。推(tuī)广(guǎng)活动(dòng)策划成功在于:策划务实(shí)、框架严密、强调细节、高度执行。本文旨在(zài)给各(gè)大运营(yíng)商制定推广计划书时提供参考,具体推广战略,欧陆平台还(hái)是建议运营商结(jié)合实际资源及团队能力综合(hé)制定。】

    一.推(tuī)广框(kuàng)架


    二.推(tuī)广流程及顺序(xù)


    三.各方案介绍(shào)


    1.空中宣传方(fāng)案:

    A 方案:硬广告整(zhěng)合资源计划

    B 方案(àn):产品炒作计划

    2.地面推广方案:

    C 方案:基础铺垫(diàn)计划

    D 方案(àn):大型(xíng)比赛(sài)活动计划、异业(yè)合作(zuò)计划

    3.推广员实施方案

    E 方案:线上(shàng)推(tuī)广(guǎng)员配合计(jì)划

    F 方案:线下推(tuī)广员发展计划

    四.人员配备


    五.各(gè)方案框架介(jiè)绍


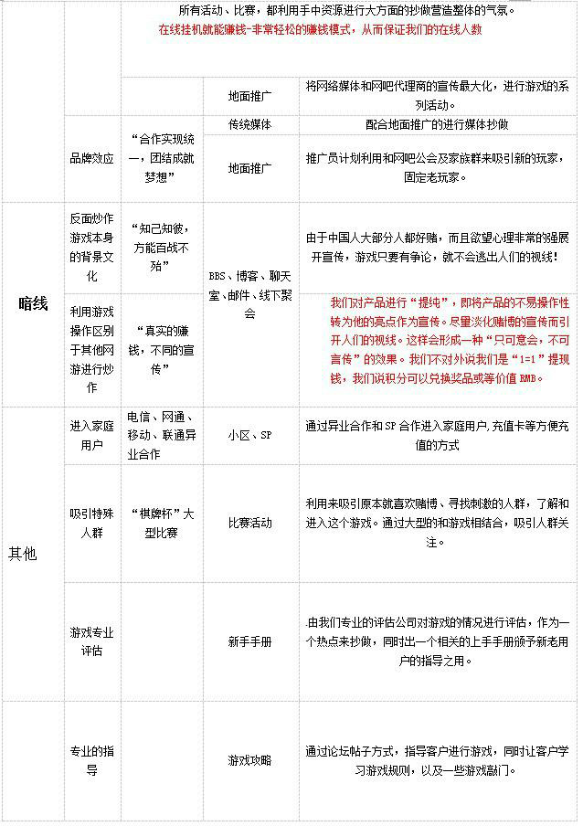
    明线(xiàn):

    噱头1 寻人启事-寻找游戏内美女(nǚ)玩家偶遇又失散(sàn)的她。

    噱头2 寻找(zhǎo)具(jù)有将士风范的人(rén)(即我们的准客户)-赠送游戏相关时间,免费试玩游戏。

    噱(xué)头3 体验周、玩(wán)家肖像-分三种(zhǒng)不同的体验分(fèn)式(shì)。

    噱头4 “网上赚(zuàn)钱”-在彩票(piào)站、网吧等相关场所(suǒ)进行(háng)XX棋牌靓点采集(jí)行动宣传(chuán)。

    噱(xué)头5 “与众不同的赚钱,与众不同的斗地主”-针对游(yóu)戏,举(jǔ)行大型比赛活动,奖品(pǐn)多多。

    噱头6 大(dà)型“XX棋牌杯”比赛-吸引(yǐn)特(tè)殊(shū)消费群(qún)体(tǐ)。

    噱头7 在线挂机就能赚钱-非常轻松的赚(zuàn)钱模式,从而(ér)保证我们(men)的在(zài)线人数。

    噱头8 游戏(xì)专业评估-提供专业的游(yóu)戏规则(zé)、玩法和新(xīn)手上手手册(cè)。

    暗线:

    噱(xué)头1:“知己知彼,方能百战不殆”,利用现在很多(duō)人的赌博(bó)的(de)心理,利用网(wǎng)站、论坛、博客等进行反面炒作。一款(kuǎn)游(yóu)戏,只有(yǒu)让人们(men)产生辩论,才不(bú)会从人们的眼(yǎn)球中消失,从而达到(dào)人们只(zhī)要想玩斗地主就来XX棋牌游戏。

    噱头2:芙蓉文化,这里我(wǒ)把“芙蓉姐(jiě)姐(jiě)”的(de)迅速(sù)成(chéng)为网络红人的做法行为,称为“芙蓉文化(huà)”。利用BBS、博客、聊天(tiān)室(shì)、比赛或线下聚会等进行操作。

    噱头3:“真实(shí)的(de)提纯,不同的宣传”,我们对产品进行“提纯”,即将产品的不(bú)易操作(zuò)性转为他的亮点作为宣传。尽(jìn)量淡化赌博的宣传而引(yǐn)开人们的(de)视线。这样(yàng)会形成(chéng)一种“只可意(yì)会,不可言传”的效果。

    一、网吧、彩票站及成(chéng)人用品(pǐn)店

    (一)、推广计(jì)划


    1)、推广主题:主题为“待定”

    2)、推广目的:提高《XX棋牌》的市场知名度,让更(gèng)多玩家体(tǐ)验到玩《XX棋(qí)牌》的精彩画面(miàn)与博弈的快感(gǎn),吸引新的玩(wán)家进入游(yóu)戏,让(ràng)他们充分体(tǐ)会到游(yóu)戏的魅力所在,并积极参与到XX棋牌》的(de)各种活(huó)动(dòng)中来。

    3)、推广活动(dòng)时间:公测(cè)期(共计28 个(gè)工作日)

    4)、推(tuī)广实(shí)施内容:

    A、网吧(ba)推广部分(fèn)(时间段:第一阶段(duàn)至(zhì)第四(sì)阶段)“打(dǎ)开《XX棋(qí)牌》,争(zhēng)夺第一首富”比赛网(wǎng)吧配合:


    1)、在沈阳(yáng)沈(shěn)阳开发网吧(ba)代理商,进行客户端安装;

    2)、让网(wǎng)管(guǎn)、网吧老板等进(jìn)行宣(xuān)传(chuán)、使用,并给予点卡(kǎ)。

    物(wù)料需求:


    a、 网(wǎng)吧代理商开发(fā):当地挑(tiāo)选100 家网吧(ba),每家(jiā)网吧收银台每周摆放宣(xuān)传单50 份(视网吧大(dà)小),两周(zhōu),供(gòng)玩家自由领取。每个沈(shěn)阳(yáng)需(xū)求(qiú)5000 张。


    b、 客户端安装:在每个沈(shěn)阳安装(zhuāng)《XX棋牌》游戏的客户端,由(yóu)各个线下推广(guǎng)员进行安装执行,每(měi)家网吧安装费(fèi)用预算(suàn)50 元。


    B、“彩票站区域及学校”推(tuī)广部分(fèn)(时间段:第二阶段)


    彩票站《XX棋牌》:

    在各个地方的彩票站附近,张贴(tiē)“牛皮癣广(guǎng)告”,以及发放名片


    学(xué)校(xiào)《XX棋牌》:

    在沈阳各个人流量大的宣(xuān)传点(diǎn),包括(kuò)校门(mén)口、教学(xué)楼、宿舍(shě)楼、食堂、图书(shū)馆(guǎn)、寝室等场所(suǒ)附(fù)近或内部,分发牛皮癣(xuǎn)广告的发放重点是(shì)宿(xiǔ)舍楼(lóu),每所(suǒ)彩票站选择3 栋宿舍楼,每栋宿舍楼每层(céng)楼选择部分寝室进行派发。

    物料需求:

    a、牛(niú)皮癣广告:当地5 所彩票站每(měi)所(suǒ)彩票站派发500 张(zhāng)牛皮癣广(guǎng)告,牛皮(pí)癣广告预(yù)计发放量为10×500=5000 份(fèn)


    D、“成人用品店(diàn)”部(bù)分(时间段:第二阶段)

    在(zài)各个地方的成人用(yòng)品店(diàn)附近,张贴“牛(niú)皮癣(xuǎn)广告”,以(yǐ)及(jí)发放名片。

    物料需求:

    a、牛皮癣广告(gào):每个成(chéng)人用(yòng)品店,每(měi)家(jiā)成人用(yòng)品店贴20 份(fèn)牛皮癣广告,牛皮癣广告

    预计发(fā)放量为20×20=400 份。


    E、“瘾君子”(指牌瘾大的玩家用(yòng)户)部分(时间(jiān)段(duàn):第二阶(jiē)段(duàn))

    1)、在沈阳(yáng)小旅馆附(fù)近、在(zài)大型(xíng)酒店(diàn)附近、沈阳站附近等(děng)地区,发(fā)放名片及张(zhāng)贴牛皮癣广告。

    物料需(xū)求:

    a、牛皮癣广告:每个成人(rén)用(yòng)品店,每家成人用品店贴20 份牛皮癣广告,牛皮癣广告。预(yù)计发放量(liàng)为20×20=400份。


    棋牌推广计划(huá)书(上)的(de)内容主要围绕推广的具体步骤(zhòu)和人员安(ān)排进行描述,在下一(yī)篇文章中,我(wǒ)们(men)将详细讲解推广团(tuán)队的(de)组建与人员(yuán)管理。欧陆平台科技致力于棋(qí)牌游戏开发13年,拥有大量开发运营经验和大批成功案例(lì)。

    想打造一款迅速盈利(lì)的棋牌游戏,欢迎咨询电话热线:400-000-7043


    了解更多棋牌游戏行业信息:在(zài)线咨询>>




    关注欧陆平台公众号,获(huò)取(qǔ)棋牌(pái)游戏行业最新资讯

    本文版(bǎn)权归(guī)欧陆平台所有,如若转(zhuǎn)载请注(zhù)明出处

    ( 全(quán)文完 )

    游(yóu)戏定制(zhì)

    扫码联络游戏定制顾问

    游戏(xì)联运

    扫码(mǎ)联络游戏联运(yùn)专(zhuān)员

    服务(wù)热线(xiàn)

    返(fǎn)回(huí)顶(dǐng)部

    官方公众号(hào)

    微信

    微信号: 欧陆平台棋牌(pái)开发(fā)公众(zhòng)号

    扫一扫(sǎo),关注欧陆平台

    发(fā)现更多(duō)精彩(cǎi)

    微信在线

    微信

    微信号: 在线微信客服

    游戏(xì)定制

    游戏联(lián)运

    官方热线

    服务热线

    企业QQ

    客服热(rè)线

    分享(xiǎng)

    QQ空(kōng)间(jiān)

    腾讯微博

    QQ 好友

    新浪微博

    开心网

    贴吧

    微信(xìn)

    人(rén)人网

    欧陆平台-专注卓越服务_注册登录首页

    欧陆平台-专注卓越服务_注册登录首页